《中华人民共和国民法典》于2021年1月1日起正式实施。这是新中国第一部以法典命名的法律,被称为"社会生活的百科全书"。民法典第五编“婚姻家庭”以现行婚姻法、收养法为基础,结合社会发展需要,修改完善了部分规定,并增加了新的规定。本文将选取部分章节进行解读,以抛砖引玉。
彩礼以及彩礼的返还问题
民法典第一千零四十二条 第一款规定,禁止包办、买卖婚姻和其他干涉婚姻自由的行为。禁止借婚姻索取财物。
该条规定明文禁止借结婚索取财物,而没有明文规定禁止彩礼。彩礼,又称为聘礼或定亲彩礼,其有两厢相好、喜庆吉利之寓意,是延续数千年的婚嫁习俗。婚姻是自由的,自愿的,彩礼只要符合自愿和适度原则,法律都是不禁止的。但近年来的“天价彩礼”所引发的社会矛盾日益受到关注,彩礼习俗也日渐变味,不仅失去了本意,甚至形成不正之风,加重了众多家庭沉重的负担,为此,国家开始在一些地区开展了多种整治行动。
那么,一旦感情发生变故,随之而来的就是经济上的纠纷。对于男女恋爱期间赠与的金钱可以要回吗?同居期间男方给付给女方的大额钱款是赠与还是彩礼?结婚不久就离婚的,可以要求返还彩礼吗?
1、恋爱期间给付的财物,是赠与还是彩礼?
这个得根据实际情况来定。赠与,一般是指男女双方为了表达感情自愿给付的行为,不以登记结婚为条件,并非迫于当地风俗习惯。即使金额较大,司法也不宜过多干预,应按照一般赠与的有关法律规定处理,避免简单问题复杂化。
而彩礼具有明显的目的性、习俗性和特定性,其是基于当地风俗习惯、以登记结婚为目的,男方按照习俗向女方给付一定的财物。其给付的成立是以最终结婚为条件。因此,没有达到结婚这个条件的,可以要求返还。
另,婚前男女之间的资金来往,也有可能是借贷,对于一方主张为借贷关系的,要按照民间借贷司法解释中有关借贷关系的认定标准、举证规则进行处理。
2、结婚不久就离婚的,可以要求返还彩礼吗?
有关司法解释明确规定三种情形下,当事人请求返还按照习俗给付的彩礼的,人民法院应当予以支持:
一是双方未办理结婚登记手续的;
二是双方办理结婚登记手续但确未共同生活的;
三是婚前给付并导致给付人生活困难的。
而对于返还数额的问题,要充分考量男女双方是否办理结婚登记手续、共同生活时间的长短、婚前交往时间的长短、彩礼的数额与家庭收入水平、是否生育子女、子女由谁抚养、双方未缔结婚姻关系或离婚的原因和过错、当地风俗、彩礼使用情况等多种因素,对案情进行综合的整体把握。
3、索要彩礼后失踪或者离家出走的,属于骗婚吗?
法律上所指的骗婚是指以婚姻为诱饵,诈取他人财物的行为。实践中,男女双方领取了结婚证,如果只是女方家庭意识淡薄,对婚姻不负责任等,导致两人无法共同生活的,不宜定性为骗婚。
但是对于索要彩礼后失踪、离家出走的,索要彩礼后与他人同居的,或者短期内多次婚嫁的,要注意甄别是否涉嫌诈骗犯罪。即使不构成诈骗犯罪,存在上述情形的,在确定彩礼返还时,法院也会给予足够的价值评判。如果认定女方的确是以索要彩礼为目的,虚构事实或隐瞒真相,涉嫌诈骗犯罪的,人民法院会将犯罪线索移送公安机关处理。
离婚的方式及准予离婚的标准
婚姻自由包括结婚自由及离婚自由。但自由都是相对的,对离婚自由是否需要限制、如何限制以及实现离婚自由的同时如何体现法律的正义,是值得思考的问题。如何在离婚自由与限制之间进行平衡更是值得研究。
离婚只有两种方式,一种是协议离婚,即男女双方到婚姻登记机构办理离婚登记手续;另一种则是诉讼离婚,由法院来判决是否离婚。今年1月1日起实施的民法典新增了“30天离婚冷静期”,也就是说即使双方达成离婚协议了也不能马上办理离婚手续,必须等30天冷静期过了双方再去民政局办理离婚手续。如果双方协商不成起诉至法院的,法院是否判决离婚的唯一依据是“双方感情是否破裂”。那么问题来了,人民法院又是如何认定双方是否感情破裂的呢?
民法典第一千零七十九条第三款的规定,有下列情形之一,调解无效的,应当准予离婚:
(一)重婚或者与他人同居;
(二)实施家庭暴力或者虐待、遗弃家庭成员;
(三)有赌博、吸毒等恶习屡教不改;
(四)因感情不和分居满二年;
(五)其他导致夫妻感情破裂的情形。
一方被宣告失踪,另一方提起离婚诉讼的,应当准予离婚。
经人民法院判决不准离婚后,双方又分居满一年,一方再次提起离婚诉讼的,应当准予离婚。
值得注意的是,“分居满2年就能离婚”的前提是“因感情不和”,而感情不和这属于主观上的感受,另一方往往以“分居是因为其他原因比如工作或者生活方式不一致”为由否认,所以“因感情不和分居满二年”是当事人最难举证证明的。因此,该条规定在实践中并没有作用。
民法典实施后
婚前买房、婚后买房
父母出资购房房产归属一览表
离婚纠纷中除了孩子的抚养权外,争议最多的就是房产归属及如何分割这一问题。实践中,父母出资为子女购房,在子女离婚的时候,该出资是对子女的单方赠与还是夫妻共同财产,这一争议日益增加。
根据最高人民法院于2020年12月29日发布的民法典婚姻编的司法解释一(2021.1.1实施)中关于“子女登记结婚前,父母出资购房,视为对自己子女单方的赠与”这一规定和之前《婚姻法》司法解释是一致的。
但是,对于子女登记结婚后,父母出资如何认定的问题新司法解释则与原来《婚姻法》司法解释二、司法解释三规定有着明显的差别。根据新司法解释的规定,子女婚后买房,父母出资的,没有约定或约定不明确的,无论是全额出资还是部分出资,无论是登记在一方名下还是双方名下,都优先推定为夫妻共同财产,归夫妻共同共有。
【律师建议】根据这一新规定,建议此后婚后父母出资买房,最好由父母、子女和子女的配偶一起签订书面的协议,明确约定父母出资的性质是借款还是赠与。如果是赠与,需约定清楚是只赠与给子女,还是赠与给子女及其配偶。如果是借款的,约定清楚利息和还款期限等。
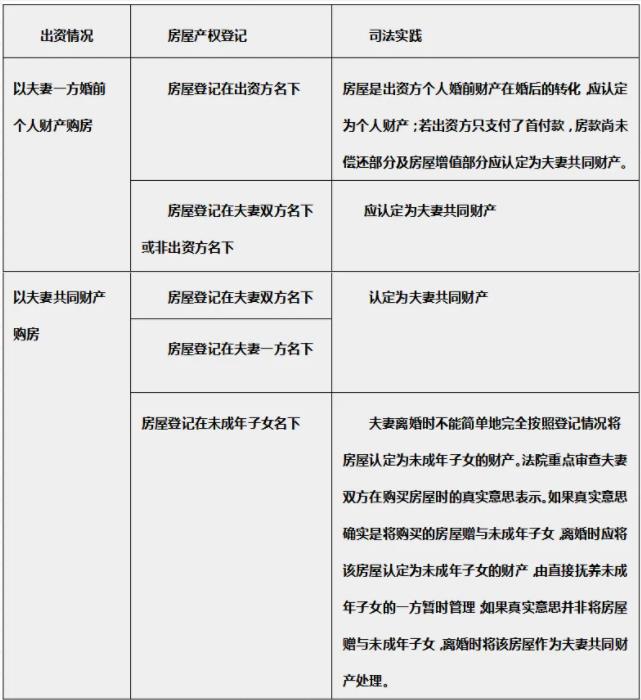
婚前买房、婚后买房、父母出资买房房产归属一览表
婚前买房

婚后买房

婚前父母出资买房

婚后出资买房

特别注意:父母出资买房,如未明确表示赠与,一般会视为借款。此时,如房产是共同财产则该债务为夫妻共同债务。如房产是一方个人财产,则该债务一般认定为一方的个人债务。
《法条链接》
《民法典》婚姻编司法解释一
第二十九条 当事人结婚前,父母为双方购置房屋出资的,该出资应当认定为对自己子女个人的赠与,但父母明确表示赠与双方的除外。
当事人结婚后,父母为双方购置房屋出资的,依照约定处理;没有约定或者约定不明确的,按照民法典第一千零六十二条第一款第四项规定的原则处理。
民法典第一千零六十二条 夫妻在婚姻关系存续期间所得的下列财产,为夫妻的共同财产, 归夫妻共同所有:
(一)工资、奖金、劳务报酬;
(二)生产、经营、投资的收益;
(三)知识产权的收益;
(四)继承或者受赠的财产,但是本法第一千零六十三条第三项规定的除外;
(五)其他应当归共同所有的财产。
夫妻对共同财产,有平等的处理权。
第一千零六十三条 下列财产为夫妻一方的个人财产:
(一)一方的婚前财产;
(二)一方因受到人身损害获得的赔偿或者补偿;
(三)遗嘱或者赠与合同中确定只归一方的财产;
(四)一方专用的生活用品;
(五)其他应当归一方的财产。
第一千零七十六条 夫妻双方自愿离婚的,应当签订书面离婚协议,并亲自到婚姻登记机关申请离婚登记。
第一千零七十七条 自婚姻登记机关收到离婚登记申请之日起三十日内,任何一方不愿意离婚的,可以向婚姻登记机关撤回离婚登记申请。
前款规定期限届满后三十日内,双方应当亲自到婚姻登记机关申请发给离婚证;未申请的,视为撤回离婚登记申请。
离婚后子女
抚养权及抚养费的给付问题
父母对未成年子女的抚养,既是权利,也是义务。民法典对未成年人的权益保护尤为重视,在子女抚养的规定上也进行了相应的修改。
(一)离婚后子女抚养的归属以及抚养费的问题
民法典第一千零八十四条第三款规定:离婚后,不满两周岁的子女,以由母亲直接抚养为原则。已满两周岁的子女,父母双方对抚养问题协议不成的,由人民法院根据双方的具体情况,按照最有利于未成年子女的原则判决。子女已满八周岁的,应当尊重其真实意愿。
第一千零八十五条 离婚后,子女由一方直接抚养的,另一方应当负担部分或者全部抚养费。负担费用的多少和期限的长短,由双方协议;协议不成的,由人民法院判决。
前款规定的协议或者判决,不妨碍子女在必要时向父母任何一方提出超过协议或者判决原定数额的合理要求。
(二)超过两周岁的子女抚养问题
《最高人民法院关于人民法院审理离婚案件处理子女抚养问题的若干具体意见》第3条规定:对两周岁以上未成年的子女,父方和母方均要求随其生活,一方有下列情形之一的,可予优先考虑:
(1)已做绝育手术或因其他原因丧失生育能力的;
(2)子女随其生活时间较长,改变生活环境对子女健康成长明显不利的;
(3)无其他子女,而另一方有其他子女的;
(4)子女随其生活,对子女成长有利,而另一方患有久治不愈的传染性疾病或其他严重疾病,或者有其他不利于子女身心健康的情形,不宜与子女共同生活的。
第4条、父方与母方抚养子女的条件基本相同,双方均要求子女与其共同生活,但子女单独随祖父母或外祖父母共同生活多年,且祖父母或外祖父母要求并且有能力帮助子女照顾孙子女或外孙子女的,可作为子女随父或母生活的优先条件予以考虑。
第5条、父母双方对八周岁以上的未成年子女随父或随母生活发生争执的,应考虑该子女的意见。
第6条、在有利于保护子女利益的前提下,父母双方协议轮流抚养子女的,可行准许。
(三)离婚后对子女的探视权问题
民法典第一千零八十六条 离婚后,不直接抚养子女的父或母,有探望子女的权利,另一方有协助的义务。
行使探望权的方式、时间由当事人协议,协议不成时,由人民法院判决。
父或母探望子女,不利于子女身心健康的,由人民法院依法中止探望的权利;中止的事由消失后,应当恢复探望的权利。
在离婚案件的审判实践中,法院在判决抚养权的时候更多考量对未成年人权益的保护,即哪一方抚养未成年人更加有利于子女成长与生活、更有利于子女的利益。除法律规定外,这个考量不仅看经济能力,更注重于稳定的生活成长环境、父或母本人的悉心照顾与陪伴、子女的心理依赖及一方是否有不适合抚养子女的情形等等。
离婚是夫妻双方感情的破裂与婚姻的终结,但不应成为亲子之间、孩子之间亲情的割裂。遭遇情感变故的双方应妥善化解矛盾,理性协商处理,将婚姻破裂给孩子造成的伤害降到最低,做出更符合孩子利益的选择。
离婚时的过错赔偿问题
民法典第一千零九十一条 有下列情形之一,导致离婚的,无过错方有权请求损害赔偿:
(1)重婚的;
(2)有配偶者与他人同居的;
(3)实施家庭暴力的;
(4)虐待、遗弃家庭成员的。
(5)有其他重大过错。
隐藏、转移、变卖
毁损、挥霍夫妻共同财产的处理
民法典第一千零九十二条 夫妻一方隐藏、转移、变卖、毁损、挥霍夫妻共同财产,或者伪造夫妻共同债务企图侵占另一方财产的,在离婚分割夫妻共同财产时,对该方可以少分或者不分。离婚后,另一方发现有上述行为的,可以向人民法院提起诉讼,请求再次分割夫妻共同财产。